OSG  3.4.0
 All Classes Namespaces Files Functions Variables Typedefs Enumerations Enumerator Friends Macros Pages
Public Member Functions | Protected Member Functions | Protected Attributes | List of all members
osgWidget::Input Class Reference

#include <Input.h>

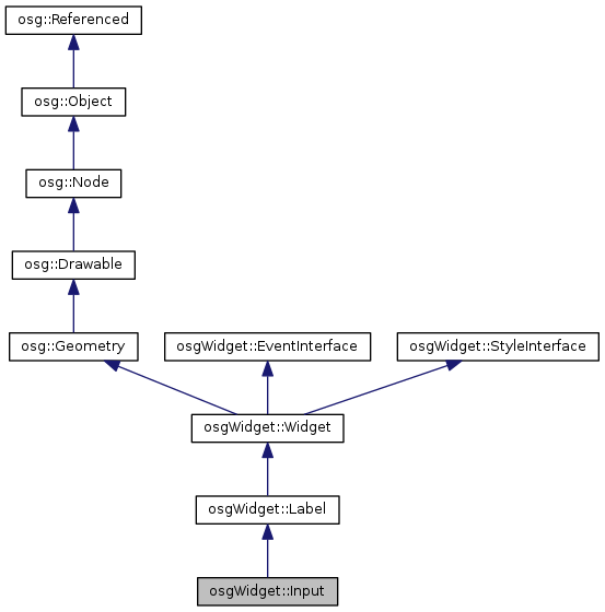
Inheritance diagram for osgWidget::Input:
Inheritance graph
[legend]
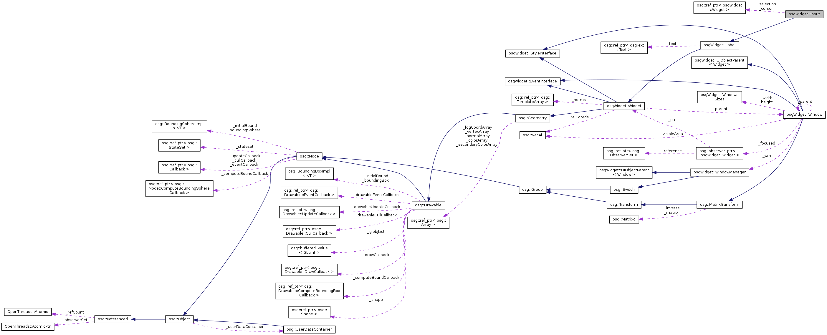
Collaboration diagram for osgWidget::Input:
Collaboration graph
[legend]

Public Member Functions

 Input (const std::string &="", const std::string &="", unsigned int=20)
 
virtual void parented (Window *)
 
virtual void positioned ()
 
virtual bool focus (const WindowManager *)
 
virtual bool unfocus (const WindowManager *)
 
virtual bool keyUp (int, int, const WindowManager *)
 
virtual bool keyDown (int, int, const WindowManager *)
 
virtual bool mouseDrag (double, double, const WindowManager *)
 
virtual bool mousePush (double x, double y, const WindowManager *)
 
virtual bool mouseRelease (double, double, const WindowManager *)
 
void setCursor (Widget *)
 
unsigned int calculateBestYOffset (const std::string &="qgl")
 
void clear ()
 
void setXOffset (point_type xo)
 
void setYOffset (point_type yo)
 
void setXYOffset (point_type xo, point_type yo)
 
osg::DrawablegetCursor ()
 
const osg::DrawablegetCursor () const
 
point_type getXOffset () const
 
point_type getYOffset () const
 
XYCoord getXYOffset () const
 
- Public Member Functions inherited from osgWidget::Label
 META_Object (osgWidget, Label)
 
 Label (const std::string &="", const std::string &="")
 
 Label (const Label &, const osg::CopyOp &)
 
virtual void unparented (Window *)
 
void setLabel (const std::string &)
 
void setLabel (const osgText::String &)
 
void setFont (const std::string &)
 
void setFontSize (unsigned int)
 
void setFontColor (const Color &)
 
void setShadow (point_type)
 
XYCoord getTextSize () const
 
std::string getLabel () const
 
void setFontColor (point_type r, point_type g, point_type b, point_type a)
 
osgText::TextgetText ()
 
const osgText::TextgetText () const
 
- Public Member Functions inherited from osgWidget::Widget
 Widget (const std::string &="", point_type=0.0f, point_type=0.0f)
 
 Widget (const Widget &, const osg::CopyOp &)
 
 META_Object (osgWidget, Widget)
 
virtual ~Widget ()
 
virtual void managed (WindowManager *)
 
virtual void unmanaged (WindowManager *)
 
void setDimensions (point_type=-1.0f, point_type=-1.0f, point_type=-1.0f, point_type=-1.0f, point_type=-1.0f)
 
void setPadding (point_type)
 
void setColor (color_type, color_type, color_type, color_type, Corner=ALL_CORNERS)
 
void addColor (color_type, color_type, color_type, color_type, Corner=ALL_CORNERS)
 
void setTexCoord (texcoord_type, texcoord_type, Corner=ALL_CORNERS)
 
void setLayer (Layer l, unsigned int offset=0)
 
void setTexCoordRegion (point_type, point_type, point_type, point_type)
 
void setTexCoordWrapHorizontal ()
 
void setTexCoordWrapVertical ()
 
bool setImage (osg::Image *, bool=false, bool=false)
 
bool setImage (const std::string &, bool=false, bool=false)
 
bool setTexture (osg::Texture *, bool=false, bool=false)
 
void addX (point_type)
 
void addY (point_type)
 
void addWidth (point_type)
 
void addHeight (point_type)
 
void addOrigin (point_type, point_type)
 
void addSize (point_type, point_type)
 
point_type getWidth () const
 
point_type getHeight () const
 
point_type getX () const
 
point_type getY () const
 
point_type getZ () const
 
point_type getPadHorizontal () const
 
point_type getPadVertical () const
 
const PointgetPoint (Corner=ALL_CORNERS) const
 
const ColorgetColor (Corner=ALL_CORNERS) const
 
const TexCoordgetTexCoord (Corner=ALL_CORNERS) const
 
Color getImageColorAtXY (point_type x, point_type y) const
 
XYCoord localXY (double, double) const
 
bool isPaddingUniform () const
 
bool isManaged () const
 
bool isStyled () const
 
void setDimensions (const Quad &q, point_type z=-1.0f)
 
void setX (point_type x)
 
void setY (point_type y)
 
void setZ (point_type z)
 
void setWidth (point_type w)
 
void setHeight (point_type h)
 
void setOrigin (point_type x, point_type y)
 
void setOrigin (const XYCoord &xy)
 
void setSize (point_type w, point_type h)
 
void setSize (const XYCoord &xy)
 
void setColor (const Color &col, Corner p=ALL_CORNERS)
 
void setTexCoord (const XYCoord &xy, Corner p=ALL_CORNERS)
 
void setTexCoordRegion (const XYCoord &xy, point_type w, point_type h)
 
void setTexCoordRegion (point_type x, point_type y, const XYCoord &wh)
 
void setTexCoordRegion (const XYCoord &xy, const XYCoord &wh)
 
void addColor (const Color &col, Corner p=ALL_CORNERS)
 
void addOrigin (const XYCoord &xy)
 
void addSize (const XYCoord &xy)
 
void setMinimumSize (point_type width, point_type height)
 
void setMinimumSize (const XYCoord &xy)
 
void setPadLeft (point_type p)
 
void setPadRight (point_type p)
 
void setPadTop (point_type p)
 
void setPadBottom (point_type p)
 
void setAlignHorizontal (HorizontalAlignment h)
 
void setAlignVertical (VerticalAlignment v)
 
void setCoordinateMode (CoordinateMode cm)
 
void setCanFill (bool f)
 
void setCanClone (bool c)
 
WindowManagergetWindowManager ()
 
const WindowManagergetWindowManager () const
 
WindowgetParent ()
 
const WindowgetParent () const
 
unsigned int getIndex () const
 
XYCoord getOrigin () const
 
Color getImageColorAtXY (const XYCoord &xy) const
 
Color getImageColorAtPointerXY (double x, double y) const
 
Point getPosition () const
 
XYCoord getSize () const
 
Quad getDimensions () const
 
point_type getPadLeft () const
 
point_type getPadRight () const
 
point_type getPadTop () const
 
point_type getPadBottom () const
 
HorizontalAlignment getAlignHorizontal () const
 
VerticalAlignment getAlignVertical () const
 
CoordinateMode getCoordinateMode () const
 
bool canFill () const
 
bool canClone () const
 
point_type getFillAsNumeric () const
 
point_type getWidthTotal () const
 
point_type getHeightTotal () const
 
point_type getMinWidth () const
 
point_type getMinHeight () const
 
point_type getMinWidthTotal () const
 
point_type getMinHeightTotal () const
 
unsigned int getLayer () const
 
- Public Member Functions inherited from osg::Geometry
 Geometry ()
 
 Geometry (const Geometry &geometry, const CopyOp &copyop=CopyOp::SHALLOW_COPY)
 
 META_Node (osg, Geometry)
 
virtual GeometryasGeometry ()
 
virtual const GeometryasGeometry () const
 
bool empty () const
 
void setVertexArray (Array *array)
 
ArraygetVertexArray ()
 
const ArraygetVertexArray () const
 
void setNormalArray (Array *array)
 
void setNormalArray (Array *array, osg::Array::Binding binding)
 
ArraygetNormalArray ()
 
const ArraygetNormalArray () const
 
void setColorArray (Array *array)
 
void setColorArray (Array *array, osg::Array::Binding binding)
 
ArraygetColorArray ()
 
const ArraygetColorArray () const
 
void setSecondaryColorArray (Array *array)
 
void setSecondaryColorArray (Array *array, osg::Array::Binding binding)
 
ArraygetSecondaryColorArray ()
 
const ArraygetSecondaryColorArray () const
 
void setFogCoordArray (Array *array)
 
void setFogCoordArray (Array *array, osg::Array::Binding binding)
 
ArraygetFogCoordArray ()
 
const ArraygetFogCoordArray () const
 
void setTexCoordArray (unsigned int unit, Array *array)
 
void setTexCoordArray (unsigned int unit, Array *array, osg::Array::Binding binding)
 
ArraygetTexCoordArray (unsigned int unit)
 
const ArraygetTexCoordArray (unsigned int unit) const
 
unsigned int getNumTexCoordArrays () const
 
void setTexCoordArrayList (const ArrayList &arrrayList)
 
ArrayListgetTexCoordArrayList ()
 
const ArrayListgetTexCoordArrayList () const
 
void setVertexAttribArray (unsigned int index, Array *array)
 
void setVertexAttribArray (unsigned int index, Array *array, osg::Array::Binding binding)
 
ArraygetVertexAttribArray (unsigned int index)
 
const ArraygetVertexAttribArray (unsigned int index) const
 
unsigned int getNumVertexAttribArrays () const
 
void setVertexAttribArrayList (const ArrayList &arrayList)
 
ArrayListgetVertexAttribArrayList ()
 
const ArrayListgetVertexAttribArrayList () const
 
void setPrimitiveSetList (const PrimitiveSetList &primitives)
 
PrimitiveSetListgetPrimitiveSetList ()
 
const PrimitiveSetListgetPrimitiveSetList () const
 
unsigned int getNumPrimitiveSets () const
 
PrimitiveSetgetPrimitiveSet (unsigned int pos)
 
const PrimitiveSetgetPrimitiveSet (unsigned int pos) const
 
bool addPrimitiveSet (PrimitiveSet *primitiveset)
 
bool setPrimitiveSet (unsigned int i, PrimitiveSet *primitiveset)
 
bool insertPrimitiveSet (unsigned int i, PrimitiveSet *primitiveset)
 
bool removePrimitiveSet (unsigned int i, unsigned int numElementsToRemove=1)
 
unsigned int getPrimitiveSetIndex (const PrimitiveSet *primitiveset) const
 
bool containsSharedArrays () const
 
void duplicateSharedArrays ()
 
virtual void setUseVertexBufferObjects (bool flag)
 
virtual void dirtyDisplayList ()
 
virtual void resizeGLObjectBuffers (unsigned int maxSize)
 
virtual void releaseGLObjects (State *state=0) const
 
bool getArrayList (ArrayList &arrayList) const
 
bool getDrawElementsList (DrawElementsList &drawElementsList) const
 
osg::VertexBufferObjectgetOrCreateVertexBufferObject ()
 
osg::ElementBufferObjectgetOrCreateElementBufferObject ()
 
virtual unsigned int getGLObjectSizeHint () const
 
virtual void compileGLObjects (RenderInfo &renderInfo) const
 
virtual void drawImplementation (RenderInfo &renderInfo) const
 
void drawVertexArraysImplementation (RenderInfo &renderInfo) const
 
void drawPrimitivesImplementation (RenderInfo &renderInfo) const
 
virtual bool supports (const Drawable::AttributeFunctor &) const
 
virtual void accept (Drawable::AttributeFunctor &af)
 
virtual bool supports (const Drawable::ConstAttributeFunctor &) const
 
virtual void accept (Drawable::ConstAttributeFunctor &af) const
 
virtual bool supports (const PrimitiveFunctor &) const
 
virtual void accept (PrimitiveFunctor &pf) const
 
virtual bool supports (const PrimitiveIndexFunctor &) const
 
virtual void accept (PrimitiveIndexFunctor &pf) const
 
bool containsDeprecatedData () const
 
bool checkForDeprecatedData ()
 
void fixDeprecatedData ()
 
void setNormalBinding (AttributeBinding ab)
 
void setColorBinding (AttributeBinding ab)
 
void setSecondaryColorBinding (AttributeBinding ab)
 
void setFogCoordBinding (AttributeBinding ab)
 
void setVertexAttribBinding (unsigned int index, AttributeBinding ab)
 
AttributeBinding getNormalBinding () const
 
AttributeBinding getColorBinding () const
 
AttributeBinding getSecondaryColorBinding () const
 
AttributeBinding getFogCoordBinding () const
 
AttributeBinding getVertexAttribBinding (unsigned int index) const
 
void setVertexAttribNormalize (unsigned int index, GLboolean norm)
 
GLboolean getVertexAttribNormalize (unsigned int index) const
 
- Public Member Functions inherited from osg::Drawable
 Drawable ()
 
 Drawable (const Drawable &drawable, const CopyOp &copyop=CopyOp::SHALLOW_COPY)
 
 META_Node (osg, Drawable)
 
virtual DrawableasDrawable ()
 
virtual const DrawableasDrawable () const
 
virtual void computeDataVariance ()
 
MatrixList getWorldMatrices (const osg::Node *haltTraversalAtNode=0) const
 
void setInitialBound (const osg::BoundingBox &bbox)
 
const BoundingBoxgetInitialBound () const
 
const BoundingSpheregetBound () const
 
const BoundingBoxgetBoundingBox () const
 
virtual BoundingSphere computeBound () const
 
virtual BoundingBox computeBoundingBox () const
 
void setComputeBoundingBoxCallback (ComputeBoundingBoxCallback *callback)
 
ComputeBoundingBoxCallbackgetComputeBoundingBoxCallback ()
 
const ComputeBoundingBoxCallbackgetComputeBoundingBoxCallback () const
 
void setShape (Shape *shape)
 
ShapegetShape ()
 
const ShapegetShape () const
 
void setSupportsDisplayList (bool flag)
 
bool getSupportsDisplayList () const
 
void setUseDisplayList (bool flag)
 
bool getUseDisplayList () const
 
GLuint & getDisplayList (unsigned int contextID) const
 
bool getUseVertexBufferObjects () const
 
void draw (RenderInfo &renderInfo) const
 
virtual void setThreadSafeRefUnref (bool threadSafe)
 
virtual void setDrawCallback (DrawCallback *dc)
 
DrawCallbackgetDrawCallback ()
 
const DrawCallbackgetDrawCallback () const
 
- Public Member Functions inherited from osg::Node
 Node ()
 
 Node (const Node &, const CopyOp &copyop=CopyOp::SHALLOW_COPY)
 
virtual ObjectcloneType () const
 
virtual Objectclone (const CopyOp &copyop) const
 
virtual bool isSameKindAs (const Object *obj) const
 
virtual const char * libraryName () const
 
virtual const char * className () const
 
virtual NodeasNode ()
 
virtual const NodeasNode () const
 
virtual GroupasGroup ()
 
virtual const GroupasGroup () const
 
virtual TransformasTransform ()
 
virtual const TransformasTransform () const
 
virtual CameraasCamera ()
 
virtual const CameraasCamera () const
 
virtual SwitchasSwitch ()
 
virtual const SwitchasSwitch () const
 
virtual GeodeasGeode ()
 
virtual const GeodeasGeode () const
 
virtual osgTerrain::TerrainasTerrain ()
 
virtual const osgTerrain::TerrainasTerrain () const
 
virtual void accept (NodeVisitor &nv)
 
virtual void ascend (NodeVisitor &nv)
 
virtual void traverse (NodeVisitor &)
 
const ParentListgetParents () const
 
ParentList getParents ()
 
GroupgetParent (unsigned int i)
 
const GroupgetParent (unsigned int i) const
 
unsigned int getNumParents () const
 
NodePathList getParentalNodePaths (osg::Node *haltTraversalAtNode=0) const
 
MatrixList getWorldMatrices (const osg::Node *haltTraversalAtNode=0) const
 
void setUpdateCallback (Callback *nc)
 
CallbackgetUpdateCallback ()
 
const CallbackgetUpdateCallback () const
 
void addUpdateCallback (Callback *nc)
 
void removeUpdateCallback (Callback *nc)
 
unsigned int getNumChildrenRequiringUpdateTraversal () const
 
void setEventCallback (Callback *nc)
 
CallbackgetEventCallback ()
 
const CallbackgetEventCallback () const
 
void addEventCallback (Callback *nc)
 
void removeEventCallback (Callback *nc)
 
unsigned int getNumChildrenRequiringEventTraversal () const
 
void setCullCallback (Callback *nc)
 
CallbackgetCullCallback ()
 
const CallbackgetCullCallback () const
 
void addCullCallback (Callback *nc)
 
void removeCullCallback (Callback *nc)
 
void setCullingActive (bool active)
 
bool getCullingActive () const
 
unsigned int getNumChildrenWithCullingDisabled () const
 
bool isCullingActive () const
 
unsigned int getNumChildrenWithOccluderNodes () const
 
bool containsOccluderNodes () const
 
void setNodeMask (NodeMask nm)
 
NodeMask getNodeMask () const
 
void setStateSet (osg::StateSet *stateset)
 
osg::StateSetgetOrCreateStateSet ()
 
osg::StateSetgetStateSet ()
 
const osg::StateSetgetStateSet () const
 
void setDescriptions (const DescriptionList &descriptions)
 
DescriptionListgetDescriptions ()
 
const DescriptionListgetDescriptions () const
 
const std::string & getDescription (unsigned int i) const
 
std::string & getDescription (unsigned int i)
 
unsigned int getNumDescriptions () const
 
void addDescription (const std::string &desc)
 
void setInitialBound (const osg::BoundingSphere &bsphere)
 
const BoundingSpheregetInitialBound () const
 
void dirtyBound ()
 
const BoundingSpheregetBound () const
 
void setComputeBoundingSphereCallback (ComputeBoundingSphereCallback *callback)
 
ComputeBoundingSphereCallbackgetComputeBoundingSphereCallback ()
 
const
ComputeBoundingSphereCallback
getComputeBoundingSphereCallback () const
 
- Public Member Functions inherited from osg::Object
 Object ()
 
 Object (bool threadSafeRefUnref)
 
 Object (const Object &, const CopyOp &copyop=CopyOp::SHALLOW_COPY)
 
std::string getCompoundClassName () const
 
virtual NodeVisitorasNodeVisitor ()
 
virtual const NodeVisitorasNodeVisitor () const
 
virtual StateAttributeasStateAttribute ()
 
virtual const StateAttributeasStateAttribute () const
 
virtual UniformasUniform ()
 
virtual const UniformasUniform () const
 
virtual void setName (const std::string &name)
 
void setName (const char *name)
 
const std::string & getName () const
 
void setDataVariance (DataVariance dv)
 
DataVariance getDataVariance () const
 
void setUserDataContainer (osg::UserDataContainer *udc)
 
osg::UserDataContainergetUserDataContainer ()
 
const osg::UserDataContainergetUserDataContainer () const
 
osg::UserDataContainergetOrCreateUserDataContainer ()
 
virtual void setUserData (Referenced *obj)
 
virtual ReferencedgetUserData ()
 
virtual const ReferencedgetUserData () const
 
template<typename T >
bool getUserValue (const std::string &name, T &value) const
 
template<typename T >
void setUserValue (const std::string &name, const T &value)
 
template<typename T >
BoolValueObject
UCharValueObject
UShortValueObject
UIntValueObject
DoubleValueObject
Vec3fValueObject
Vec2dValueObject
Vec4dValueObject
PlaneValueObject
MatrixdValueObject
BoundingBoxdValueObject
BoundingSpheredValueObject
bool 
getUserValue (const std::string &name, T &value) const
 
- Public Member Functions inherited from osg::Referenced
 Referenced ()
 
 Referenced (bool threadSafeRefUnref)
 
 Referenced (const Referenced &)
 
Referencedoperator= (const Referenced &)
 
bool getThreadSafeRefUnref () const
 
OpenThreads::MutexgetRefMutex () const
 
int ref () const
 
int unref () const
 
int unref_nodelete () const
 
int referenceCount () const
 
ObserverSetgetObserverSet () const
 
ObserverSetgetOrCreateObserverSet () const
 
void addObserver (Observer *observer) const
 
void removeObserver (Observer *observer) const
 
- Public Member Functions inherited from osgWidget::EventInterface
 EventInterface ()
 
 EventInterface (const EventInterface &ei)
 
virtual ~EventInterface ()
 
virtual bool mouseEnter (double, double, const WindowManager *)
 
virtual bool mouseOver (double, double, const WindowManager *)
 
virtual bool mouseLeave (double, double, const WindowManager *)
 
virtual bool mouseScroll (double, double, const WindowManager *)
 
void setEventMask (unsigned int mask)
 
void addEventMask (unsigned int mask)
 
void removeEventMask (unsigned int mask)
 
unsigned int getEventMask () const
 
CallbackListgetCallbacks ()
 
const CallbackListgetCallbacks () const
 
void addCallback (Callback *cb)
 
bool callCallbacks (Event &ev)
 
bool callMethodAndCallbacks (Event &ev)
 
bool canFocus () const
 
bool canUnfocus () const
 
bool canMouseEnter () const
 
bool canMouseOver () const
 
bool canMouseLeave () const
 
bool canMouseDrag () const
 
bool canMousePush () const
 
bool canMouseRelease () const
 
bool canMouseScroll () const
 
bool canKeyDown () const
 
bool canKeyUp () const
 
- Public Member Functions inherited from osgWidget::StyleInterface
 StyleInterface ()
 
 StyleInterface (const StyleInterface &si)
 
void setStyle (const std::string &style)
 
std::string & getStyle ()
 
const std::string & getStyle () const
 

Protected Member Functions

virtual void _calculateSize (const XYCoord &)
 
void _calculateCursorOffsets ()
 
- Protected Member Functions inherited from osgWidget::Widget
point_type _calculateZ (unsigned int) const
 
PointArray_verts ()
 
const PointArray_verts () const
 
ColorArray_cols ()
 
const ColorArray_cols () const
 
TexCoordArray_texs ()
 
const TexCoordArray_texs () const
 
osg::Texture_texture ()
 
const osg::Texture_texture () const
 
osg::Image_image ()
 
const osg::Image_image () const
 
WindowManager_getWindowManager () const
 
osg::Image_getImage () const
 
- Protected Member Functions inherited from osg::Geometry
Geometryoperator= (const Geometry &)
 
virtual ~Geometry ()
 
void addVertexBufferObjectIfRequired (osg::Array *array)
 
void addElementBufferObjectIfRequired (osg::PrimitiveSet *primitiveSet)
 
- Protected Member Functions inherited from osg::Drawable
Drawableoperator= (const Drawable &)
 
virtual ~Drawable ()
 
void setBound (const BoundingBox &bb) const
 
- Protected Member Functions inherited from osg::Node
virtual ~Node ()
 
void addParent (osg::Group *parent)
 
void removeParent (osg::Group *parent)
 
void setNumChildrenRequiringUpdateTraversal (unsigned int num)
 
void setNumChildrenRequiringEventTraversal (unsigned int num)
 
void setNumChildrenWithCullingDisabled (unsigned int num)
 
void setNumChildrenWithOccluderNodes (unsigned int num)
 
- Protected Member Functions inherited from osg::Object
virtual ~Object ()
 
- Protected Member Functions inherited from osg::Referenced
virtual ~Referenced ()
 
void signalObserversAndDelete (bool signalDelete, bool doDelete) const
 
void deleteUsingDeleteHandler () const
 

Protected Attributes

point_type _xoff
 
point_type _yoff
 
unsigned int _index
 
unsigned int _size
 
unsigned int _cursorIndex
 
unsigned int _maxSize
 
std::vector< point_type_offsets
 
std::vector< unsigned int > _wordsOffsets
 
std::vector< point_type_widths
 
osg::ref_ptr< Widget_cursor
 
bool _insertMode
 
osg::ref_ptr< Widget_selection
 
unsigned int _selectionStartIndex
 
unsigned int _selectionEndIndex
 
unsigned int _selectionIndex
 
point_type _mouseClickX
 
- Protected Attributes inherited from osgWidget::Label
osg::ref_ptr< osgText::Text_text
 
unsigned int _textIndex
 
- Protected Attributes inherited from osgWidget::Widget
Window_parent
 
unsigned int _index
 
unsigned int _layer
 
point_type _padLeft
 
point_type _padRight
 
point_type _padTop
 
point_type _padBottom
 
VerticalAlignment _valign
 
HorizontalAlignment _halign
 
CoordinateMode _coordMode
 
Quad _relCoords
 
bool _canFill
 
bool _canClone
 
bool _isManaged
 
bool _isStyled
 
point_type _minWidth
 
point_type _minHeight
 
- Protected Attributes inherited from osg::Geometry
PrimitiveSetList _primitives
 
osg::ref_ptr< Array_vertexArray
 
osg::ref_ptr< Array_normalArray
 
osg::ref_ptr< Array_colorArray
 
osg::ref_ptr< Array_secondaryColorArray
 
osg::ref_ptr< Array_fogCoordArray
 
ArrayList _texCoordList
 
ArrayList _vertexAttribList
 
bool _containsDeprecatedData
 
- Protected Attributes inherited from osg::Drawable
BoundingBox _initialBound
 
ref_ptr
< ComputeBoundingBoxCallback
_computeBoundCallback
 
BoundingBox _boundingBox
 
bool _boundingBoxComputed
 
ref_ptr< Shape_shape
 
bool _supportsDisplayList
 
bool _useDisplayList
 
bool _supportsVertexBufferObjects
 
bool _useVertexBufferObjects
 
GLObjectList _globjList
 
ref_ptr< UpdateCallback_drawableUpdateCallback
 
ref_ptr< EventCallback_drawableEventCallback
 
ref_ptr< CullCallback_drawableCullCallback
 
ref_ptr< DrawCallback_drawCallback
 
- Protected Attributes inherited from osg::Node
BoundingSphere _initialBound
 
ref_ptr
< ComputeBoundingSphereCallback
_computeBoundCallback
 
BoundingSphere _boundingSphere
 
bool _boundingSphereComputed
 
ParentList _parents
 
ref_ptr< Callback_updateCallback
 
unsigned int _numChildrenRequiringUpdateTraversal
 
ref_ptr< Callback_eventCallback
 
unsigned int _numChildrenRequiringEventTraversal
 
ref_ptr< Callback_cullCallback
 
bool _cullingActive
 
unsigned int _numChildrenWithCullingDisabled
 
unsigned int _numChildrenWithOccluderNodes
 
NodeMask _nodeMask
 
ref_ptr< StateSet_stateset
 
- Protected Attributes inherited from osg::Object
std::string _name
 
DataVariance _dataVariance
 
osg::UserDataContainer_userDataContainer
 
- Protected Attributes inherited from osg::Referenced
OpenThreads::AtomicPtr _observerSet
 
OpenThreads::Atomic _refCount
 

Additional Inherited Members

- Public Types inherited from osgWidget::Widget
enum  Corner {
  LOWER_LEFT = 0, LOWER_RIGHT = 1, UPPER_RIGHT = 2, UPPER_LEFT = 3,
  LL = LOWER_LEFT, LR = LOWER_RIGHT, UR = UPPER_RIGHT, UL = UPPER_LEFT,
  ALL_CORNERS = 4
}
 
enum  Layer {
  LAYER_TOP = 100, LAYER_HIGH = 75, LAYER_MIDDLE = 50, LAYER_LOW = 25,
  LAYER_BG = 0
}
 
enum  VerticalAlignment { VA_CENTER, VA_TOP, VA_BOTTOM }
 
enum  HorizontalAlignment { HA_CENTER, HA_LEFT, HA_RIGHT }
 
enum  CoordinateMode { CM_ABSOLUTE, CM_RELATIVE }
 
- Public Types inherited from osg::Geometry
enum  AttributeBinding { BIND_OFF =0, BIND_OVERALL =1, BIND_PER_PRIMITIVE_SET =2, BIND_PER_VERTEX =4 }
 
typedef std::vector
< osg::ref_ptr< osg::Array > > 
ArrayList
 
typedef std::vector< ref_ptr
< PrimitiveSet > > 
PrimitiveSetList
 
typedef std::vector
< osg::DrawElements * > 
DrawElementsList
 
- Public Types inherited from osg::Drawable
enum  AttributeTypes {
  VERTICES = 0, WEIGHTS = 1, NORMALS = 2, COLORS = 3,
  SECONDARY_COLORS = 4, FOG_COORDS = 5, ATTRIBUTE_6 = 6, ATTRIBUTE_7 = 7,
  TEXTURE_COORDS = 8, TEXTURE_COORDS_0 = TEXTURE_COORDS, TEXTURE_COORDS_1 = TEXTURE_COORDS_0+1, TEXTURE_COORDS_2 = TEXTURE_COORDS_0+2,
  TEXTURE_COORDS_3 = TEXTURE_COORDS_0+3, TEXTURE_COORDS_4 = TEXTURE_COORDS_0+4, TEXTURE_COORDS_5 = TEXTURE_COORDS_0+5, TEXTURE_COORDS_6 = TEXTURE_COORDS_0+6,
  TEXTURE_COORDS_7 = TEXTURE_COORDS_0+7
}
 
typedef unsigned int AttributeType
 
- Public Types inherited from osg::Node
typedef std::vector< Group * > ParentList
 
typedef unsigned int NodeMask
 
typedef std::vector< std::string > DescriptionList
 
- Public Types inherited from osg::Object
enum  DataVariance { DYNAMIC, STATIC, UNSPECIFIED }
 
- Public Types inherited from osgWidget::EventInterface
typedef std::list
< osg::ref_ptr< Callback > > 
CallbackList
 
- Static Public Member Functions inherited from osg::Drawable
static GLuint generateDisplayList (unsigned int contextID, unsigned int sizeHint=0)
 
static void setMinimumNumberOfDisplayListsToRetainInCache (unsigned int minimum)
 
static unsigned int getMinimumNumberOfDisplayListsToRetainInCache ()
 
static void deleteDisplayList (unsigned int contextID, GLuint globj, unsigned int sizeHint=0)
 
static void flushAllDeletedDisplayLists (unsigned int contextID)
 
static void discardAllDeletedDisplayLists (unsigned int contextID)
 
static void flushDeletedDisplayLists (unsigned int contextID, double &availableTime)
 
- Static Public Member Functions inherited from osg::Referenced
static OpenThreads::MutexgetGlobalReferencedMutex ()
 
static void setThreadSafeReferenceCounting (bool enableThreadSafeReferenceCounting)
 
static bool getThreadSafeReferenceCounting ()
 
static void setDeleteHandler (DeleteHandler *handler)
 
static DeleteHandlergetDeleteHandler ()
 
- Static Public Attributes inherited from osg::Drawable
static unsigned int s_numberDrawablesReusedLastInLastFrame
 
static unsigned int s_numberNewDrawablesInLastFrame
 
static unsigned int s_numberDeletedDrawablesInLastFrame
 
- Protected Types inherited from osg::Drawable
typedef osg::buffered_value
< GLuint > 
GLObjectList
 
- Static Protected Attributes inherited from osgWidget::Widget
static osg::ref_ptr< PointArray_norms
 

Detailed Description

Definition at line 28 of file Input.h.

Constructor & Destructor Documentation

osgWidget::Input::Input ( const std::string &  = "",
const std::string &  = "",
unsigned  int = 20 
)

Member Function Documentation

void osgWidget::Input::_calculateCursorOffsets ( )
protected
virtual void osgWidget::Input::_calculateSize ( const XYCoord )
protectedvirtual

Reimplemented from osgWidget::Label.

unsigned int osgWidget::Input::calculateBestYOffset ( const std::string &  = "qgl")
void osgWidget::Input::clear ( )
virtual bool osgWidget::Input::focus ( const WindowManager )
virtual

Reimplemented from osgWidget::EventInterface.

osg::Drawable* osgWidget::Input::getCursor ( )
inline

Definition at line 62 of file Input.h.

const osg::Drawable* osgWidget::Input::getCursor ( ) const
inline

Definition at line 66 of file Input.h.

point_type osgWidget::Input::getXOffset ( ) const
inline

Definition at line 70 of file Input.h.

XYCoord osgWidget::Input::getXYOffset ( ) const
inline

Definition at line 78 of file Input.h.

point_type osgWidget::Input::getYOffset ( ) const
inline

Definition at line 74 of file Input.h.

virtual bool osgWidget::Input::keyDown ( int  ,
int  ,
const WindowManager  
)
virtual

Reimplemented from osgWidget::EventInterface.

virtual bool osgWidget::Input::keyUp ( int  ,
int  ,
const WindowManager  
)
virtual

Reimplemented from osgWidget::EventInterface.

virtual bool osgWidget::Input::mouseDrag ( double  ,
double  ,
const WindowManager  
)
virtual

Reimplemented from osgWidget::EventInterface.

virtual bool osgWidget::Input::mousePush ( double  x,
double  y,
const WindowManager  
)
virtual

Reimplemented from osgWidget::EventInterface.

virtual bool osgWidget::Input::mouseRelease ( double  ,
double  ,
const WindowManager  
)
virtual

Reimplemented from osgWidget::EventInterface.

virtual void osgWidget::Input::parented ( Window )
virtual

Reimplemented from osgWidget::Label.

virtual void osgWidget::Input::positioned ( )
virtual

Reimplemented from osgWidget::Label.

void osgWidget::Input::setCursor ( Widget )
void osgWidget::Input::setXOffset ( point_type  xo)
inline

Definition at line 49 of file Input.h.

void osgWidget::Input::setXYOffset ( point_type  xo,
point_type  yo 
)
inline

Definition at line 57 of file Input.h.

void osgWidget::Input::setYOffset ( point_type  yo)
inline

Definition at line 53 of file Input.h.

virtual bool osgWidget::Input::unfocus ( const WindowManager )
virtual

Reimplemented from osgWidget::EventInterface.

Member Data Documentation

osg::ref_ptr<Widget> osgWidget::Input::_cursor
protected

Definition at line 98 of file Input.h.

unsigned int osgWidget::Input::_cursorIndex
protected

Definition at line 92 of file Input.h.

unsigned int osgWidget::Input::_index
protected

Definition at line 90 of file Input.h.

bool osgWidget::Input::_insertMode
protected

Definition at line 100 of file Input.h.

unsigned int osgWidget::Input::_maxSize
protected

Definition at line 93 of file Input.h.

point_type osgWidget::Input::_mouseClickX
protected

Definition at line 107 of file Input.h.

std::vector<point_type> osgWidget::Input::_offsets
protected

Definition at line 95 of file Input.h.

osg::ref_ptr<Widget> osgWidget::Input::_selection
protected

Definition at line 102 of file Input.h.

unsigned int osgWidget::Input::_selectionEndIndex
protected

Definition at line 104 of file Input.h.

unsigned int osgWidget::Input::_selectionIndex
protected

Definition at line 105 of file Input.h.

unsigned int osgWidget::Input::_selectionStartIndex
protected

Definition at line 103 of file Input.h.

unsigned int osgWidget::Input::_size
protected

Definition at line 91 of file Input.h.

std::vector<point_type> osgWidget::Input::_widths
protected

Definition at line 97 of file Input.h.

std::vector<unsigned int> osgWidget::Input::_wordsOffsets
protected

Definition at line 96 of file Input.h.

point_type osgWidget::Input::_xoff
protected

Definition at line 87 of file Input.h.

point_type osgWidget::Input::_yoff
protected

Definition at line 88 of file Input.h.


The documentation for this class was generated from the following file: