|
OSG
3.4.0
|
#include <Callback.h>


Public Member Functions | |
| Callback () | |
| Callback (const Callback &cb, const CopyOp ©op) | |
| META_Object (osg, Callback) | |
| virtual bool | run (osg::Object *object, osg::Object *data) |
| bool | traverse (osg::Object *object, osg::Object *data) |
| void | setNestedCallback (osg::Callback *cb) |
| osg::Callback * | getNestedCallback () |
| const osg::Callback * | getNestedCallback () const |
| void | addNestedCallback (osg::Callback *nc) |
| void | removeNestedCallback (osg::Callback *nc) |
Public Member Functions inherited from osg::Object | |
| Object () | |
| Object (bool threadSafeRefUnref) | |
| Object (const Object &, const CopyOp ©op=CopyOp::SHALLOW_COPY) | |
| virtual Object * | cloneType () const =0 |
| virtual Object * | clone (const CopyOp &) const =0 |
| virtual bool | isSameKindAs (const Object *) const |
| virtual const char * | libraryName () const =0 |
| virtual const char * | className () const =0 |
| std::string | getCompoundClassName () const |
| virtual Node * | asNode () |
| virtual const Node * | asNode () const |
| virtual NodeVisitor * | asNodeVisitor () |
| virtual const NodeVisitor * | asNodeVisitor () const |
| virtual StateAttribute * | asStateAttribute () |
| virtual const StateAttribute * | asStateAttribute () const |
| virtual Uniform * | asUniform () |
| virtual const Uniform * | asUniform () const |
| virtual void | setThreadSafeRefUnref (bool threadSafe) |
| virtual void | setName (const std::string &name) |
| void | setName (const char *name) |
| const std::string & | getName () const |
| void | setDataVariance (DataVariance dv) |
| DataVariance | getDataVariance () const |
| virtual void | computeDataVariance () |
| void | setUserDataContainer (osg::UserDataContainer *udc) |
| osg::UserDataContainer * | getUserDataContainer () |
| const osg::UserDataContainer * | getUserDataContainer () const |
| osg::UserDataContainer * | getOrCreateUserDataContainer () |
| virtual void | setUserData (Referenced *obj) |
| virtual Referenced * | getUserData () |
| virtual const Referenced * | getUserData () const |
| template<typename T > | |
| bool | getUserValue (const std::string &name, T &value) const |
| template<typename T > | |
| void | setUserValue (const std::string &name, const T &value) |
| virtual void | resizeGLObjectBuffers (unsigned int) |
| virtual void | releaseGLObjects (osg::State *=0) const |
| template<typename T > | |
| BoolValueObject UCharValueObject UShortValueObject UIntValueObject DoubleValueObject Vec3fValueObject Vec2dValueObject Vec4dValueObject PlaneValueObject MatrixdValueObject BoundingBoxdValueObject BoundingSpheredValueObject bool | getUserValue (const std::string &name, T &value) const |
Public Member Functions inherited from osg::Referenced | |
| Referenced () | |
| Referenced (bool threadSafeRefUnref) | |
| Referenced (const Referenced &) | |
| Referenced & | operator= (const Referenced &) |
| bool | getThreadSafeRefUnref () const |
| OpenThreads::Mutex * | getRefMutex () const |
| int | ref () const |
| int | unref () const |
| int | unref_nodelete () const |
| int | referenceCount () const |
| ObserverSet * | getObserverSet () const |
| ObserverSet * | getOrCreateObserverSet () const |
| void | addObserver (Observer *observer) const |
| void | removeObserver (Observer *observer) const |
Protected Member Functions | |
| virtual | ~Callback () |
Protected Member Functions inherited from osg::Object | |
| virtual | ~Object () |
Protected Member Functions inherited from osg::Referenced | |
| virtual | ~Referenced () |
| void | signalObserversAndDelete (bool signalDelete, bool doDelete) const |
| void | deleteUsingDeleteHandler () const |
Protected Attributes | |
| ref_ptr< Callback > | _nestedCallback |
Protected Attributes inherited from osg::Object | |
| std::string | _name |
| DataVariance | _dataVariance |
| osg::UserDataContainer * | _userDataContainer |
Protected Attributes inherited from osg::Referenced | |
| OpenThreads::AtomicPtr | _observerSet |
| OpenThreads::Atomic | _refCount |
Additional Inherited Members | |
Public Types inherited from osg::Object | |
| enum | DataVariance { DYNAMIC, STATIC, UNSPECIFIED } |
Static Public Member Functions inherited from osg::Referenced | |
| static OpenThreads::Mutex * | getGlobalReferencedMutex () |
| static void | setThreadSafeReferenceCounting (bool enableThreadSafeReferenceCounting) |
| static bool | getThreadSafeReferenceCounting () |
| static void | setDeleteHandler (DeleteHandler *handler) |
| static DeleteHandler * | getDeleteHandler () |
Definition at line 23 of file Callback.h.
|
inline |
Definition at line 27 of file Callback.h.
Definition at line 29 of file Callback.h.
|
inlineprotectedvirtual |
Definition at line 88 of file Callback.h.
|
inline |
Definition at line 54 of file Callback.h.
|
inline |
|
inline |
Definition at line 52 of file Callback.h.
| osg::Callback::META_Object | ( | osg | , |
| Callback | |||
| ) |
|
inline |
Definition at line 69 of file Callback.h.


|
inlinevirtual |
Invoke the callback, first parameter is the Object that the callback is attached to, the second parameter, the data, is typically the NodeVisitor that is invoking the callback. The run(..) method may be overriden by users directly, or if the user is using one of the old style callbacks such as NodeCallback or Drawable::UpdateCallback then you can just override the appropriate callback method on those callback subclasses. If you are implementing your own callback then one should call traverse() to make sure nested callbacks and visitor traversal() is completed.
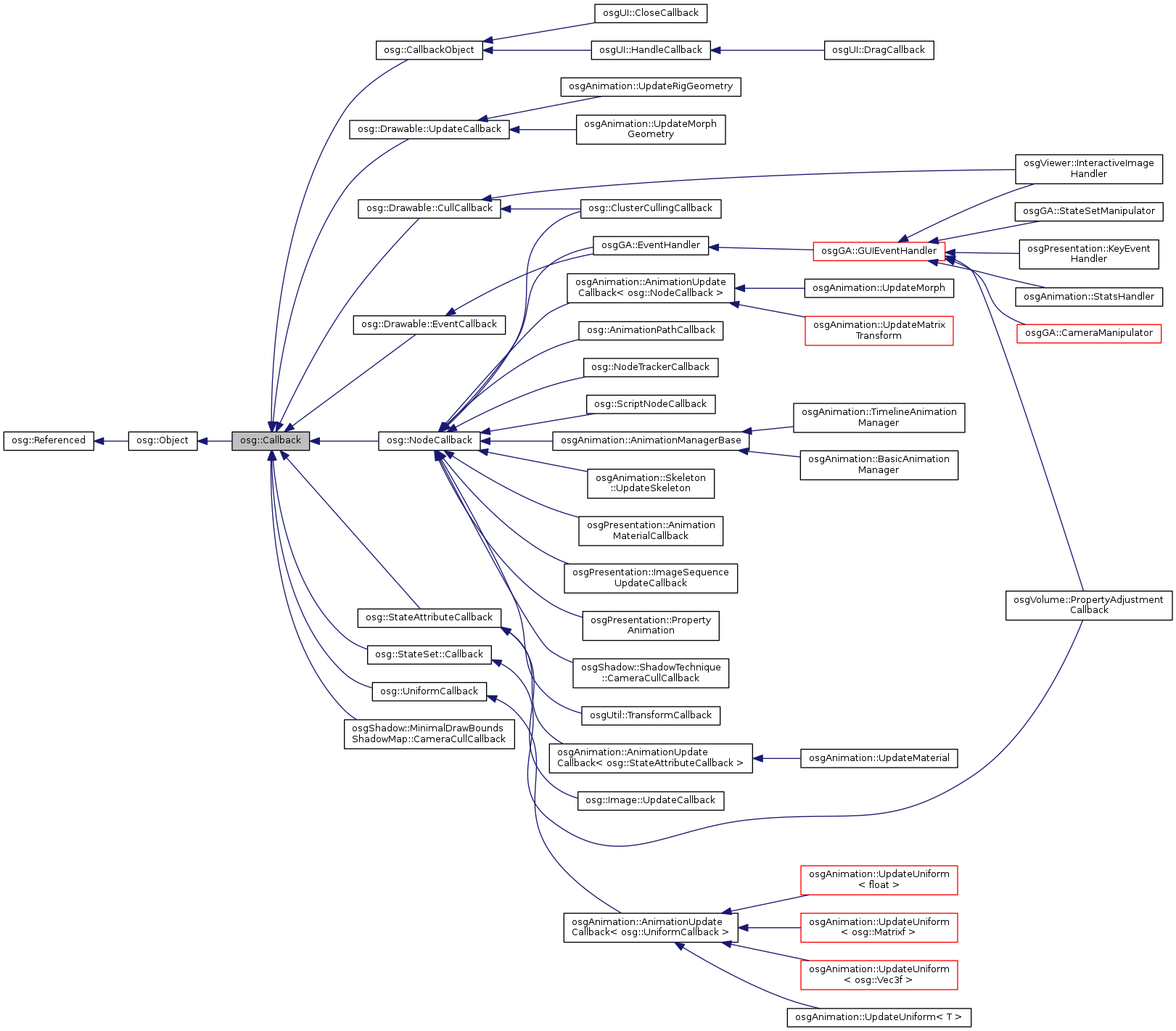
Reimplemented in osgViewer::InteractiveImageHandler, osgVolume::PropertyAdjustmentCallback, osg::StateSet::Callback, osg::Drawable::EventCallback, osg::Drawable::UpdateCallback, osg::UniformCallback, osg::StateAttributeCallback, osg::NodeCallback, osg::CallbackObject, osgShadow::MinimalDrawBoundsShadowMap::CameraCullCallback, osgGA::EventHandler, and osg::ClusterCullingCallback.
Definition at line 42 of file Callback.h.

|
inline |
| bool osg::Callback::traverse | ( | osg::Object * | object, |
| osg::Object * | data | ||
| ) |
traverse the nested callbacks or call NodeVisitor::traverse() if the object is Node, and data is NodeVisitor.

Definition at line 89 of file Callback.h.
1.8.8