|
OSG
3.4.0
|
#include <Drawable.h>


Classes | |
| class | AttributeFunctor |
| struct | ComputeBoundingBoxCallback |
| class | ConstAttributeFunctor |
| struct | CullCallback |
| struct | DrawCallback |
| struct | EventCallback |
| struct | UpdateCallback |
Public Types | |
| enum | AttributeTypes { VERTICES = 0, WEIGHTS = 1, NORMALS = 2, COLORS = 3, SECONDARY_COLORS = 4, FOG_COORDS = 5, ATTRIBUTE_6 = 6, ATTRIBUTE_7 = 7, TEXTURE_COORDS = 8, TEXTURE_COORDS_0 = TEXTURE_COORDS, TEXTURE_COORDS_1 = TEXTURE_COORDS_0+1, TEXTURE_COORDS_2 = TEXTURE_COORDS_0+2, TEXTURE_COORDS_3 = TEXTURE_COORDS_0+3, TEXTURE_COORDS_4 = TEXTURE_COORDS_0+4, TEXTURE_COORDS_5 = TEXTURE_COORDS_0+5, TEXTURE_COORDS_6 = TEXTURE_COORDS_0+6, TEXTURE_COORDS_7 = TEXTURE_COORDS_0+7 } |
| typedef unsigned int | AttributeType |
Public Types inherited from osg::Node | |
| typedef std::vector< Group * > | ParentList |
| typedef unsigned int | NodeMask |
| typedef std::vector< std::string > | DescriptionList |
Public Types inherited from osg::Object | |
| enum | DataVariance { DYNAMIC, STATIC, UNSPECIFIED } |
Static Public Member Functions | |
| static GLuint | generateDisplayList (unsigned int contextID, unsigned int sizeHint=0) |
| static void | setMinimumNumberOfDisplayListsToRetainInCache (unsigned int minimum) |
| static unsigned int | getMinimumNumberOfDisplayListsToRetainInCache () |
| static void | deleteDisplayList (unsigned int contextID, GLuint globj, unsigned int sizeHint=0) |
| static void | flushAllDeletedDisplayLists (unsigned int contextID) |
| static void | discardAllDeletedDisplayLists (unsigned int contextID) |
| static void | flushDeletedDisplayLists (unsigned int contextID, double &availableTime) |
Static Public Member Functions inherited from osg::Referenced | |
| static OpenThreads::Mutex * | getGlobalReferencedMutex () |
| static void | setThreadSafeReferenceCounting (bool enableThreadSafeReferenceCounting) |
| static bool | getThreadSafeReferenceCounting () |
| static void | setDeleteHandler (DeleteHandler *handler) |
| static DeleteHandler * | getDeleteHandler () |
Static Public Attributes | |
| static unsigned int | s_numberDrawablesReusedLastInLastFrame |
| static unsigned int | s_numberNewDrawablesInLastFrame |
| static unsigned int | s_numberDeletedDrawablesInLastFrame |
Protected Types | |
| typedef osg::buffered_value < GLuint > | GLObjectList |
Protected Member Functions | |
| Drawable & | operator= (const Drawable &) |
| virtual | ~Drawable () |
| void | setBound (const BoundingBox &bb) const |
Protected Member Functions inherited from osg::Node | |
| virtual | ~Node () |
| void | addParent (osg::Group *parent) |
| void | removeParent (osg::Group *parent) |
| void | setNumChildrenRequiringUpdateTraversal (unsigned int num) |
| void | setNumChildrenRequiringEventTraversal (unsigned int num) |
| void | setNumChildrenWithCullingDisabled (unsigned int num) |
| void | setNumChildrenWithOccluderNodes (unsigned int num) |
Protected Member Functions inherited from osg::Object | |
| virtual | ~Object () |
Protected Member Functions inherited from osg::Referenced | |
| virtual | ~Referenced () |
| void | signalObserversAndDelete (bool signalDelete, bool doDelete) const |
| void | deleteUsingDeleteHandler () const |
Friends | |
| class | Node |
| class | Geode |
| class | StateSet |
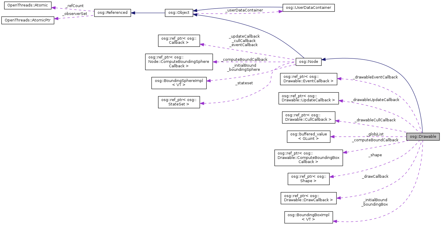
Pure virtual base class for drawable geometry. In OSG, everything that can be rendered is implemented as a class derived from Drawable. The Drawable class contains no drawing primitives, since these are provided by subclasses such as osg::Geometry.
Notice that a Drawable is not a Node, and therefore it cannot be directly added to a scene graph. Instead, Drawables are attached to Geodes, which are scene graph nodes.
The OpenGL state that must be used when rendering a Drawable is represented by a StateSet. Since a Drawable has a reference (osg::ref_ptr) to a StateSet, StateSets can be shared between different Drawables. In fact, sharing StateSets is a good way to improve performance, since this allows OSG to reduce the number of expensive changes in the OpenGL state.
Finally, Drawables can also be shared between different Geodes, so that the same geometry (loaded to memory just once) can be used in different parts of the scene graph.
Definition at line 94 of file Drawable.h.
| typedef unsigned int osg::Drawable::AttributeType |
Definition at line 384 of file Drawable.h.
|
protected |
Definition at line 523 of file Drawable.h.
Definition at line 386 of file Drawable.h.
| osg::Drawable::Drawable | ( | ) |
| osg::Drawable::Drawable | ( | const Drawable & | drawable, |
| const CopyOp & | copyop = CopyOp::SHALLOW_COPY |
||
| ) |
Copy constructor using CopyOp to manage deep vs shallow copy.
|
protectedvirtual |
|
inlinevirtual |
accept an AttributeFunctor and call its methods to tell it about the internal attributes that this Drawable has. return true if functor handled by drawable, return false on failure of drawable to generate functor calls.
Reimplemented in osgTerrain::HeightFieldDrawable, osg::Geometry, and osgTerrain::SharedGeometry.
Definition at line 441 of file Drawable.h.
|
inlinevirtual |
Accept an AttributeFunctor and call its methods to tell it about the internal attributes that this Drawable has. return true if functor handled by drawable, return false on failure of drawable to generate functor calls.
Reimplemented in osgText::Text, osgTerrain::HeightFieldDrawable, osg::Geometry, osg::ShapeDrawable, osgText::Text3D, and osgTerrain::SharedGeometry.
Definition at line 476 of file Drawable.h.
|
inlinevirtual |
Accept a PrimitiveFunctor and call its methods to tell it about the internal primitives that this Drawable has. return true if functor handled by drawable, return false on failure of drawable to generate functor calls. Note, PrimtiveFunctor only provides const access of the primitives, as primitives may be procedurally generated so one cannot modify it.
Reimplemented in osgText::Text, osgTerrain::HeightFieldDrawable, osg::Geometry, osg::ShapeDrawable, osgSim::ImpostorSprite, osgParticle::PrecipitationEffect::PrecipitationDrawable, osgText::Text3D, and osgTerrain::SharedGeometry.
Definition at line 487 of file Drawable.h.
|
inlinevirtual |
Accept a PrimitiveIndexFunctor and call its methods to tell it about the internal primitives that this Drawable has. return true if functor handled by drawable, return false on failure of drawable to generate functor calls. Note, PrimtiveIndexFunctor only provide const access of the primitives, as primitives may be procedurally generated so one cannot modify it.
Reimplemented in osgTerrain::HeightFieldDrawable, osg::Geometry, osgParticle::PrecipitationEffect::PrecipitationDrawable, and osgTerrain::SharedGeometry.
Definition at line 496 of file Drawable.h.
|
inlinevirtual |
|
inlinevirtual |
|
virtual |
Immediately compile this Drawable into an OpenGL Display List/VertexBufferObjects.
_useDisplayList is false or VertexBufferObjects are not used. Reimplemented in osgTerrain::HeightFieldDrawable, osg::Geometry, and osgTerrain::SharedGeometry.
|
virtual |
Compute the bounding sphere around Drawables's geometry.
Reimplemented from osg::Node.
|
virtual |
Compute the bounding box around Drawables's geometry.
Reimplemented in osgText::TextBase, osgParticle::ParticleSystem, osgShadow::ShadowVolumeGeometry, osg::ShapeDrawable, osgSim::ImpostorSprite, osgText::Text3D, osgShadow::OccluderGeometry, and osg::DrawPixels.
|
virtual |
Compute the DataVariance based on an assessment of callback etc.
Reimplemented from osg::Object.
|
static |
Use deleteDisplayList instead of glDeleteList to allow OpenGL display list to be cached until they can be deleted by the OpenGL context in which they were created, specified by contextID.
|
virtual |
Force a recompile on next draw() of any OpenGL display list associated with this geoset.
Reimplemented in osg::Geometry.
|
static |
Flush all the cached display list which need to be deleted in the OpenGL context related to contextID. Note, unlike flush no OpenGL calls are made, instead the handles are all removed. this call is useful for when an OpenGL context has been destroyed.
|
inline |
Draw OpenGL primitives. If the Drawable has _useDisplayList set to true, then use an OpenGL display list, automatically compiling one if required. Otherwise, call drawImplementation().
virtual). Subclasses should override drawImplementation() instead. Definition at line 533 of file Drawable.h.

|
inlinevirtual |
drawImplementation(RenderInfo&) is a pure virtual method for the actual implementation of OpenGL drawing calls, such as vertex arrays and primitives, that must be implemented in concrete subclasses of the Drawable base class, examples include osg::Geometry and osg::ShapeDrawable. drawImplementation(RenderInfo&) is called from the draw(RenderInfo&) method, with the draw method handling management of OpenGL display lists, and drawImplementation(RenderInfo&) handling the actual drawing itself.
| renderInfo | The osg::RenderInfo object that encapsulates the current rendering information including the osg::State OpenGL state for the current graphics context. |
Reimplemented in osgText::Text, osgParticle::ParticleSystem, osgShadow::ShadowVolumeGeometry, osgTerrain::HeightFieldDrawable, osg::Geometry, osg::ShapeDrawable, osgSim::ImpostorSprite, osgParticle::PrecipitationEffect::PrecipitationDrawable, osgAnimation::RigGeometry, osgText::Text3D, osg::QueryGeometry, osgTerrain::SharedGeometry, osgShadow::OccluderGeometry, osg::DrawPixels, osgParticle::ConnectedParticleSystem, and osgText::FadeText.
Definition at line 352 of file Drawable.h.

|
static |
Flush all the cached display list which need to be deleted in the OpenGL context related to contextID.
|
static |
Flush the cached display list which need to be deleted in the OpenGL context related to contextID.
|
static |
Return a OpenGL display list handle a newly generated or reused from display list cache.

|
inline |
Definition at line 126 of file Drawable.h.
|
inline |
Get BoundingBox of Drawable. If the BoundingBox is not up to date then its updated via an internal call to computeBond().
Definition at line 135 of file Drawable.h.

|
inline |
Get the compute bound callback.
Definition at line 181 of file Drawable.h.
|
inline |
Get the const compute bound callback.
Definition at line 184 of file Drawable.h.
|
inline |
Return OpenGL display list for specified contextID.
Definition at line 224 of file Drawable.h.
|
inline |
Get the non const DrawCallback.
Definition at line 342 of file Drawable.h.
|
inline |
Get the const DrawCallback.
Definition at line 345 of file Drawable.h.
|
inlinevirtual |
Return the estimated size of GLObjects (display lists/vertex buffer objects) that are associated with this drawable. This size is used a hint for reuse of deleted display lists/vertex buffer objects.
Reimplemented in osg::Geometry.
Definition at line 240 of file Drawable.h.

|
inline |
Set the initial bounding volume to use when computing the overall bounding volume.
Definition at line 124 of file Drawable.h.
|
static |
Get the minimum number of display lists to retain in the deleted display list cache.
|
inline |
Get the Shape of the Drawable.
Definition at line 195 of file Drawable.h.
|
inline |
Get the const Shape of the const Drawable.
Definition at line 198 of file Drawable.h.
|
inline |
Get whether display lists are supported for this drawable instance.
Definition at line 212 of file Drawable.h.
|
inline |
Return whether OpenGL display lists are being used for rendering.
Definition at line 221 of file Drawable.h.
|
inline |
Return whether OpenGL vertex buffer objects should be used when supported by OpenGL driver.
Definition at line 231 of file Drawable.h.
| MatrixList osg::Drawable::getWorldMatrices | ( | const osg::Node * | haltTraversalAtNode = 0 | ) | const |
Get the list of matrices that transform this node from local coordinates to world coordinates. The optional Node* haltTraversalAtNode allows the user to prevent traversal beyond a specifed node.
| osg::Drawable::META_Node | ( | osg | , |
| Drawable | |||
| ) |
Definition at line 500 of file Drawable.h.
If State is non-zero, this function releases OpenGL objects for the specified graphics context. Otherwise, releases OpenGL objects for all graphics contexts.
Reimplemented from osg::Node.
Reimplemented in osgText::Text, osgText::TextBase, osgTerrain::HeightFieldDrawable, osg::Geometry, osgText::Text3D, osg::QueryGeometry, and osgTerrain::SharedGeometry.
|
virtual |
Resize any per context GLObject buffers to specified size.
Reimplemented from osg::Node.
Reimplemented in osgText::Text, osgText::TextBase, osgTerrain::HeightFieldDrawable, osg::Geometry, osgText::Text3D, and osgTerrain::SharedGeometry.
|
protected |
set the bounding box .
|
inline |
Set the compute bound callback to override the default computeBound.
Definition at line 178 of file Drawable.h.
|
inlinevirtual |
Set the DrawCallback which allows users to attach customize the drawing of existing Drawable object.
Definition at line 339 of file Drawable.h.
|
inline |
Set the initial bounding volume to use when computing the overall bounding volume.
Definition at line 121 of file Drawable.h.
|
static |
Set the minimum number of display lists to retain in the deleted display list cache.
Set the Shape of the Drawable. The shape can be used to speed up collision detection or as a guide for procedural geometry generation.
Definition at line 192 of file Drawable.h.
| void osg::Drawable::setSupportsDisplayList | ( | bool | flag | ) |
Set the drawable so that it can or cannot be used in conjunction with OpenGL display lists. When set to true, calls to Drawable::setUseDisplayList, whereas when set to false, no display lists can be created and calls to setUseDisplayList are ignored, and a warning is produced. The latter is typically used to guard against the switching on of display lists on objects with dynamic internal data such as continuous Level of Detail algorithms.
|
virtual |
Set whether to use a mutex to ensure ref() and unref() are thread safe.
Reimplemented from osg::Node.
Reimplemented in osgText::Text, osgText::TextBase, and osgText::Text3D.
| void osg::Drawable::setUseDisplayList | ( | bool | flag | ) |
When set to true, force the draw method to use OpenGL Display List for rendering. If false, rendering directly. If the display list has not been compiled already, the next call to draw will automatically create the display list.
|
virtual |
When set to true, ignore the setUseDisplayList() settings, and hints to the drawImplementation method to use OpenGL vertex buffer objects for rendering.
Reimplemented in osg::Geometry.
|
inlinevirtual |
Return true if the Drawable subclass supports accept(AttributeFunctor&).
Reimplemented in osgText::Text, osgTerrain::HeightFieldDrawable, osg::Geometry, osg::ShapeDrawable, osgText::Text3D, and osgTerrain::SharedGeometry.
Definition at line 436 of file Drawable.h.
|
inlinevirtual |
Return true if the Drawable subclass supports accept(ConstAttributeFunctor&).
Reimplemented in osgText::Text, osgTerrain::HeightFieldDrawable, osg::Geometry, osg::ShapeDrawable, osgText::Text3D, and osgTerrain::SharedGeometry.
Definition at line 471 of file Drawable.h.
|
inlinevirtual |
Return true if the Drawable subclass supports accept(PrimitiveFunctor&).
Reimplemented in osgText::Text, osgTerrain::HeightFieldDrawable, osg::Geometry, osg::ShapeDrawable, osgSim::ImpostorSprite, osgParticle::PrecipitationEffect::PrecipitationDrawable, osgText::Text3D, and osgTerrain::SharedGeometry.
Definition at line 481 of file Drawable.h.
|
inlinevirtual |
Return true if the Drawable subclass supports accept(PrimitiveIndexFunctor&).
Reimplemented in osgTerrain::HeightFieldDrawable, osg::Geometry, osgParticle::PrecipitationEffect::PrecipitationDrawable, and osgTerrain::SharedGeometry.
Definition at line 490 of file Drawable.h.
|
friend |
Definition at line 508 of file Drawable.h.
|
friend |
Definition at line 507 of file Drawable.h.
|
friend |
Definition at line 509 of file Drawable.h.
|
mutableprotected |
Definition at line 513 of file Drawable.h.
|
mutableprotected |
Definition at line 514 of file Drawable.h.
|
protected |
Definition at line 512 of file Drawable.h.
|
protected |
Definition at line 529 of file Drawable.h.
|
protected |
Definition at line 527 of file Drawable.h.
|
protected |
Definition at line 526 of file Drawable.h.
|
protected |
Definition at line 530 of file Drawable.h.
|
mutableprotected |
Definition at line 524 of file Drawable.h.
|
protected |
Definition at line 511 of file Drawable.h.
Definition at line 516 of file Drawable.h.
|
protected |
Definition at line 518 of file Drawable.h.
|
protected |
Definition at line 520 of file Drawable.h.
|
protected |
Definition at line 519 of file Drawable.h.
|
protected |
Definition at line 521 of file Drawable.h.
|
static |
Definition at line 100 of file Drawable.h.
|
static |
Definition at line 98 of file Drawable.h.
|
static |
Definition at line 99 of file Drawable.h.
1.8.8