|
OSG
3.4.0
|
#include <Drawable.h>


Public Member Functions | |
| EventCallback () | |
| EventCallback (const EventCallback &, const CopyOp &) | |
| META_Object (osg, EventCallback) | |
| virtual bool | run (osg::Object *object, osg::Object *data) |
| virtual void | event (osg::NodeVisitor *, osg::Drawable *) |
Public Member Functions inherited from osg::Callback | |
| Callback () | |
| Callback (const Callback &cb, const CopyOp ©op) | |
| META_Object (osg, Callback) | |
| bool | traverse (osg::Object *object, osg::Object *data) |
| void | setNestedCallback (osg::Callback *cb) |
| osg::Callback * | getNestedCallback () |
| const osg::Callback * | getNestedCallback () const |
| void | addNestedCallback (osg::Callback *nc) |
| void | removeNestedCallback (osg::Callback *nc) |
Public Member Functions inherited from osg::Object | |
| Object () | |
| Object (bool threadSafeRefUnref) | |
| Object (const Object &, const CopyOp ©op=CopyOp::SHALLOW_COPY) | |
| virtual Object * | cloneType () const =0 |
| virtual Object * | clone (const CopyOp &) const =0 |
| virtual bool | isSameKindAs (const Object *) const |
| virtual const char * | libraryName () const =0 |
| virtual const char * | className () const =0 |
| std::string | getCompoundClassName () const |
| virtual Node * | asNode () |
| virtual const Node * | asNode () const |
| virtual NodeVisitor * | asNodeVisitor () |
| virtual const NodeVisitor * | asNodeVisitor () const |
| virtual StateAttribute * | asStateAttribute () |
| virtual const StateAttribute * | asStateAttribute () const |
| virtual Uniform * | asUniform () |
| virtual const Uniform * | asUniform () const |
| virtual void | setThreadSafeRefUnref (bool threadSafe) |
| virtual void | setName (const std::string &name) |
| void | setName (const char *name) |
| const std::string & | getName () const |
| void | setDataVariance (DataVariance dv) |
| DataVariance | getDataVariance () const |
| virtual void | computeDataVariance () |
| void | setUserDataContainer (osg::UserDataContainer *udc) |
| osg::UserDataContainer * | getUserDataContainer () |
| const osg::UserDataContainer * | getUserDataContainer () const |
| osg::UserDataContainer * | getOrCreateUserDataContainer () |
| virtual void | setUserData (Referenced *obj) |
| virtual Referenced * | getUserData () |
| virtual const Referenced * | getUserData () const |
| template<typename T > | |
| bool | getUserValue (const std::string &name, T &value) const |
| template<typename T > | |
| void | setUserValue (const std::string &name, const T &value) |
| virtual void | resizeGLObjectBuffers (unsigned int) |
| virtual void | releaseGLObjects (osg::State *=0) const |
| template<typename T > | |
| BoolValueObject UCharValueObject UShortValueObject UIntValueObject DoubleValueObject Vec3fValueObject Vec2dValueObject Vec4dValueObject PlaneValueObject MatrixdValueObject BoundingBoxdValueObject BoundingSpheredValueObject bool | getUserValue (const std::string &name, T &value) const |
Public Member Functions inherited from osg::Referenced | |
| Referenced () | |
| Referenced (bool threadSafeRefUnref) | |
| Referenced (const Referenced &) | |
| Referenced & | operator= (const Referenced &) |
| bool | getThreadSafeRefUnref () const |
| OpenThreads::Mutex * | getRefMutex () const |
| int | ref () const |
| int | unref () const |
| int | unref_nodelete () const |
| int | referenceCount () const |
| ObserverSet * | getObserverSet () const |
| ObserverSet * | getOrCreateObserverSet () const |
| void | addObserver (Observer *observer) const |
| void | removeObserver (Observer *observer) const |
Additional Inherited Members | |
Public Types inherited from osg::Object | |
| enum | DataVariance { DYNAMIC, STATIC, UNSPECIFIED } |
Static Public Member Functions inherited from osg::Referenced | |
| static OpenThreads::Mutex * | getGlobalReferencedMutex () |
| static void | setThreadSafeReferenceCounting (bool enableThreadSafeReferenceCounting) |
| static bool | getThreadSafeReferenceCounting () |
| static void | setDeleteHandler (DeleteHandler *handler) |
| static DeleteHandler * | getDeleteHandler () |
Protected Member Functions inherited from osg::Callback | |
| virtual | ~Callback () |
Protected Member Functions inherited from osg::Object | |
| virtual | ~Object () |
Protected Member Functions inherited from osg::Referenced | |
| virtual | ~Referenced () |
| void | signalObserversAndDelete (bool signalDelete, bool doDelete) const |
| void | deleteUsingDeleteHandler () const |
Protected Attributes inherited from osg::Callback | |
| ref_ptr< Callback > | _nestedCallback |
Protected Attributes inherited from osg::Object | |
| std::string | _name |
| DataVariance | _dataVariance |
| osg::UserDataContainer * | _userDataContainer |
Protected Attributes inherited from osg::Referenced | |
| OpenThreads::AtomicPtr | _observerSet |
| OpenThreads::Atomic | _refCount |
Definition at line 287 of file Drawable.h.
|
inline |
Definition at line 289 of file Drawable.h.
|
inline |
Definition at line 291 of file Drawable.h.
|
inlinevirtual |
do customized Event code.
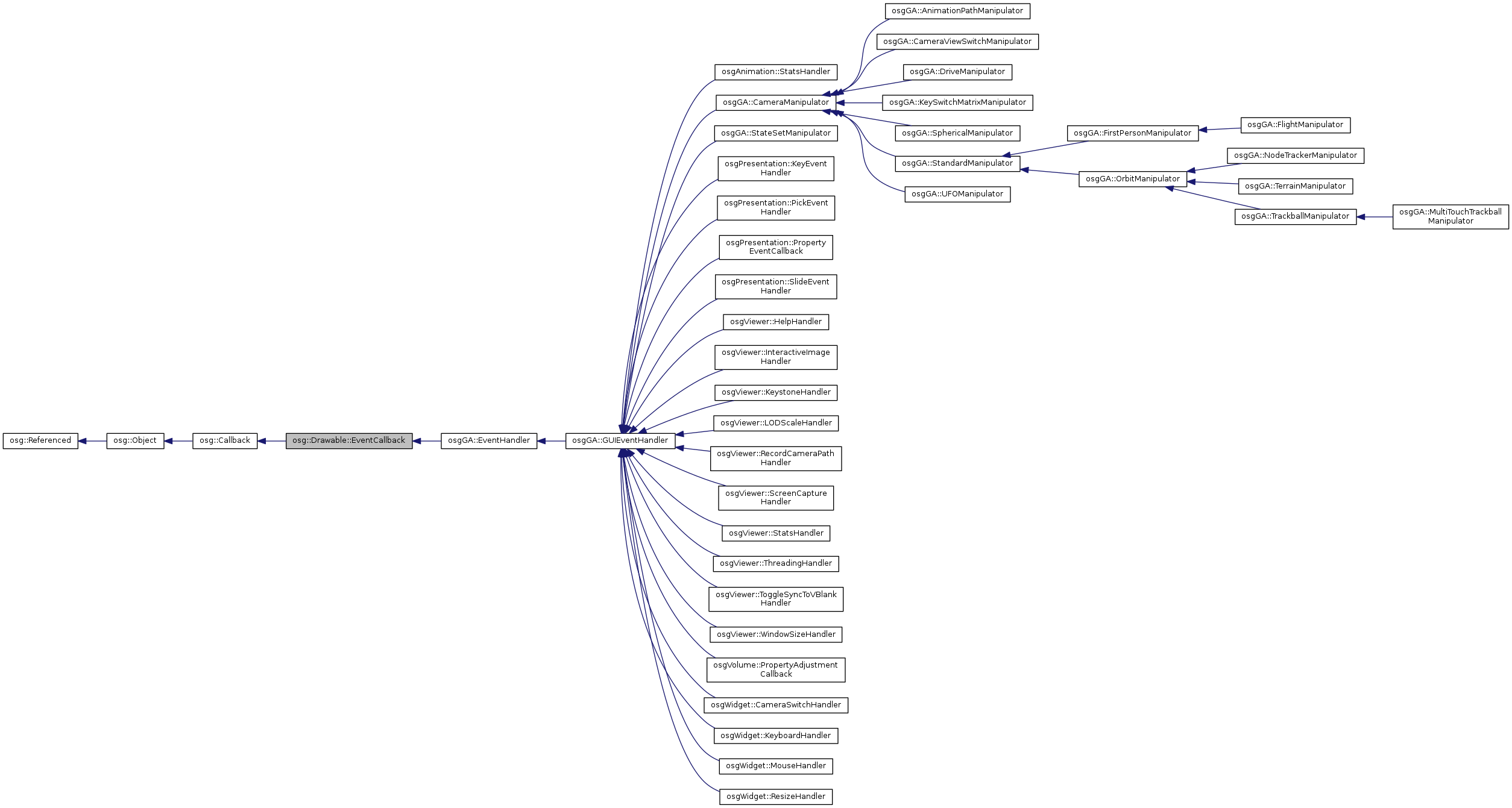
Reimplemented in osgGA::EventHandler.
Definition at line 299 of file Drawable.h.

| osg::Drawable::EventCallback::META_Object | ( | osg | , |
| EventCallback | |||
| ) |
|
virtual |
override Callback::run() entry point to adapt to StateAttributeCallback::run(..) method.
Reimplemented from osg::Callback.
Reimplemented in osgViewer::InteractiveImageHandler, osgVolume::PropertyAdjustmentCallback, and osgGA::EventHandler.
1.8.8